已明确:企业未签订安全管理协议的,直接罚5万
新安法9月1日已生效,未签订安全管理协议的,直接罚款!
新《安全生产法》中去掉了可以两个字,修改后的内容为:第一百条零三第二款生产经营单位未与承包单位、承租单位签订专门的安全生产管理协议或者未在承包合同、租赁合同中明确各自的安全生产管理职责,或者未对承包单位、承租单位的安全生产统一协调、管理的,责令限期改正,处五万元以下的罚款,对其直接负责的主管人员和其他直接责任人员处一万元以下的罚款;逾期未改正的,责令停产停业整顿。
新《安全生产法》第四十九条,生产经营项目、场所发包或者出租给其他单位的,生产经营单位应当与承包单位、承租单位签订专门的安全生产管理协议。或者在承包合同、租赁合同中约定各自的安全生产管理职责。
公司的检维修项目承包给了其他公司,但未签订安全管理协议,如果承包商的员工发生事故,我们公司需要承担什么责任?如果签订了是不是就无责?
解答:未签订属于违法行为,发生事故承担主要责任。已签订协议,且履行了监督的职责,无责。已签订协议,未履行监督职责,次要责任。
企业未与承包单位签订安全管理协议的,发生事故时承担什么责任?主要责任!
相关事故调查报告案例:因未签订安全生产管理协议,安全员被追责!
2019年7月15日上午10点50分左右,江苏省淮安市淮阴区古清口街道辖区,日照程皓机械工程有限公司在使用抓机进行装载作业时,发生一起事故,造成1名工人死亡。
直接原因:翻斗车在抓机作业半径内进行停车卸货作业,翻斗车司机高某在翻斗车满载的情况下,将液压缸升到最高处,车辆的重心处于高位,极不稳定;抓机司机王某用抓手调整卡在翻斗车后篓的压块,导致翻斗车受力不均,造成翻斗车侧翻。
调查还发现,高某不具翻斗车驾驶资质,淮安军骉与日照程皓在同一作业区域作业,互相可能危及对方安全,但双方未签订安全生产管理协议,明确各自的安全生产管理职责和应当采取的安全措施,也未指定专职安全生产管理人员进行沟通与协调。
高某,无资质作业,违章作业,在此事故中负有直接和主要责任,涉嫌重大责任事故罪,建议由司法机关追究刑事责任。
相关违法处罚案例:
案例一:2019年3月19日,江苏常州武进区应急管理局执法人员根据年度执法计划对常州市武进某电器有限公司进行安全生产执法检查。经现场检查并调阅相关资料后发现:该公司存在未与承租单位签订专门的安全生产管理协议且未对承租单位的安全生产统一协调、管理的违法行为。
武进区应急管理局对该公司作出:处人民币壹万伍仟元(¥15000)罚款的行政处罚;对该公司法定代表人杨某某处人民币伍仟元(¥5000)罚款的行政处罚。
案例二:2019年7月17日,浙江诸暨市应急管理局对浙江双百利数码科技有限公司进行检查,发现该公司将生产车间出租给绍兴恒美包装材料有限公司、诸暨市荣辉汽车修理厂、诸暨市华洲机电有限公司喷涂分公司等企业而未签订专门的安全生产管理协议,诸暨市应急管理局对该公司作出“罚款人民币4万元”的行政处罚。
案例三:2021年2月26日乐清市应急管理局执法人员对乐清市××电器有限公司进行执法检查。发现该公司将1层其中1个车间转租给乐清市白石××模具厂,将5-7层转租给乐清市××绝缘材料有限公司,均未与承租方签订专门的安全生产管理协议。厂房租赁协议中只有:“七、租赁期间其他有关约定:2、租赁期间,乙方应按国家相关规定做好消防、安全、卫生工作,如因此造成损失,由乙方承担责任。”的条款提及安全生产工作,未明确各自的安全生产管理职责,且在上述两企业搬进厂房开始生产作业后,乐清市××电器有限公司也未与该两家企业重新签订专门的安全生产管理协议。
乐清市应急管理局对当事人乐清市××电器有限公司处罚款15000元(壹万伍仟元整)的行政处罚,对公司法定代表人陈××处罚款6000元(陆仟元整)的行政处罚。
案例四:闲置的厂房租出去了,签了租赁合同,却忘了签“安全生产管理协议”。近日,福建省厦门市翔安区的一家公司,因出租厂房时没有签订安全生产管理协议,被罚款1万元,该公司直接负责的主管人员被罚款1500元。
2020年9月,在翔安区应急管理局开展的例行执法检查中,该公司的台账显示,闲置厂房租赁给4家公司,其中有3家已经签订租赁合同,另有1家的合同正在走流程。
执法人员发现,台账中缺少了专门的安全生产管理协议。管理此事的直接负责人坦言,确实没有签订“安全生产管理协议”,租赁合同中也没有约定安全生产管理职责。
根据该公司存在的问题,翔安区应急管理局对其下达了责令限期整改指令书,公司随后及时作出整改并以书面形式报告翔安区应急管理局。
案例五:未与承租单位签订专门的安全生产管理协议且未对承租单位的安全生产统一协调、管理案
3月17日至18日,越城区应急管理局对绍兴营尚贸易有限公司进行执法检查,发现该公司共有承租单位7家,绍兴营尚贸易有限公司作为出租方,未与承租单位签订专门的安全生产管理协议且未对承租单位的安全生产统一协调、管理,违反了《中华人民共和国安全生产法》第四十六条第二款规定。依据《中华人民共和国安全生产法》第一百条第二款规定,越城区对绍兴营尚贸易有限公司作出罚款人民币4万元的行政处罚。
01总分包安全协议书.doc
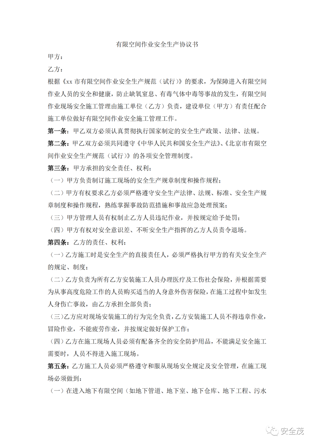
02有限空间作业安全生产协议书.docx
03施工安全协议书(范本).doc
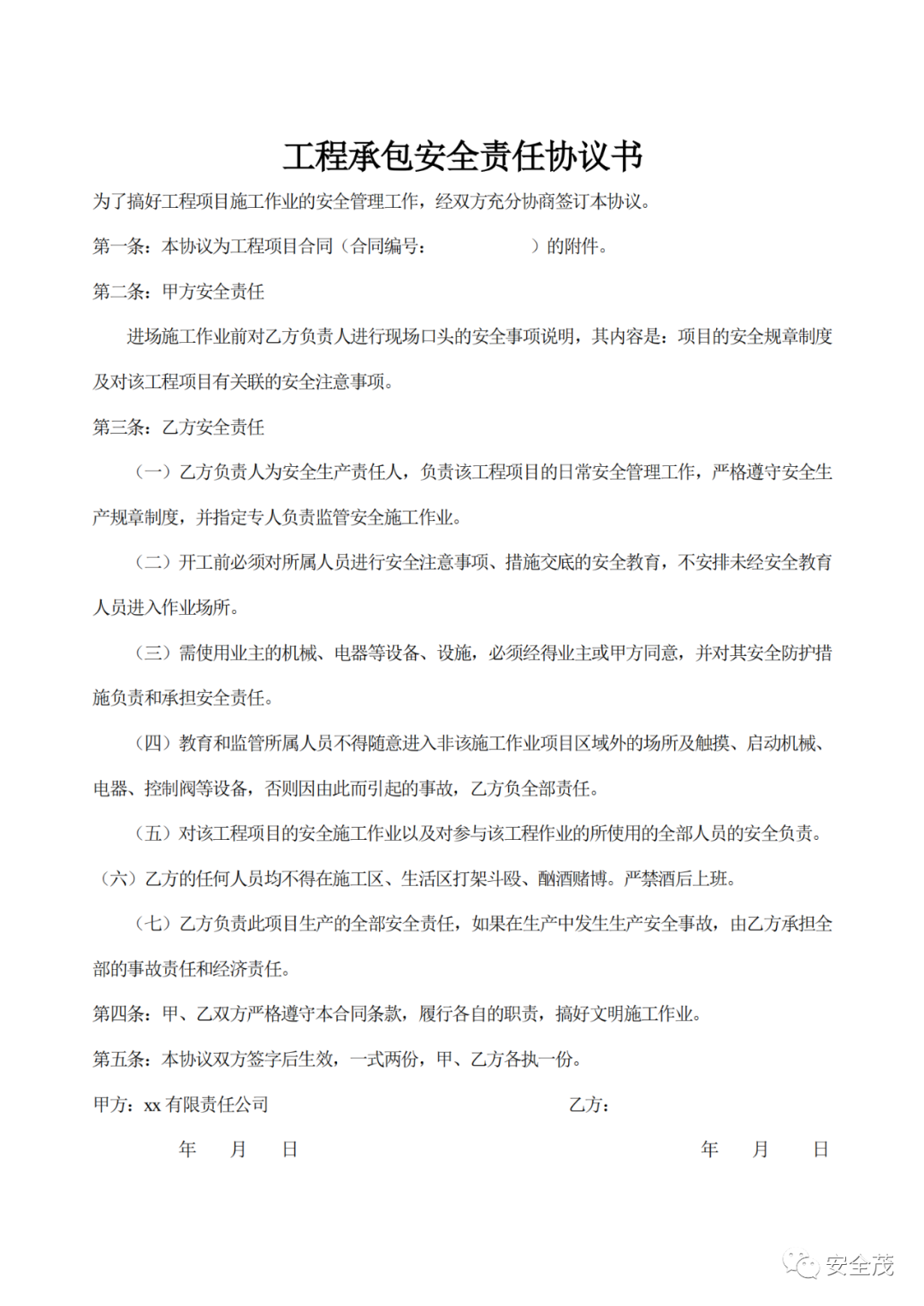
04工程承包安全责任协议.doc
05外来施工人员安全协议书.doc
06气瓶供货安全协议书(模板).doc
07危化品供应相关方安全协议.doc
08入场施工安全协议书.docx
09外来承包商安全管理协议(标准版范本).docx
10施工相关方安全管理协议.doc
11承包商安全协议书.doc
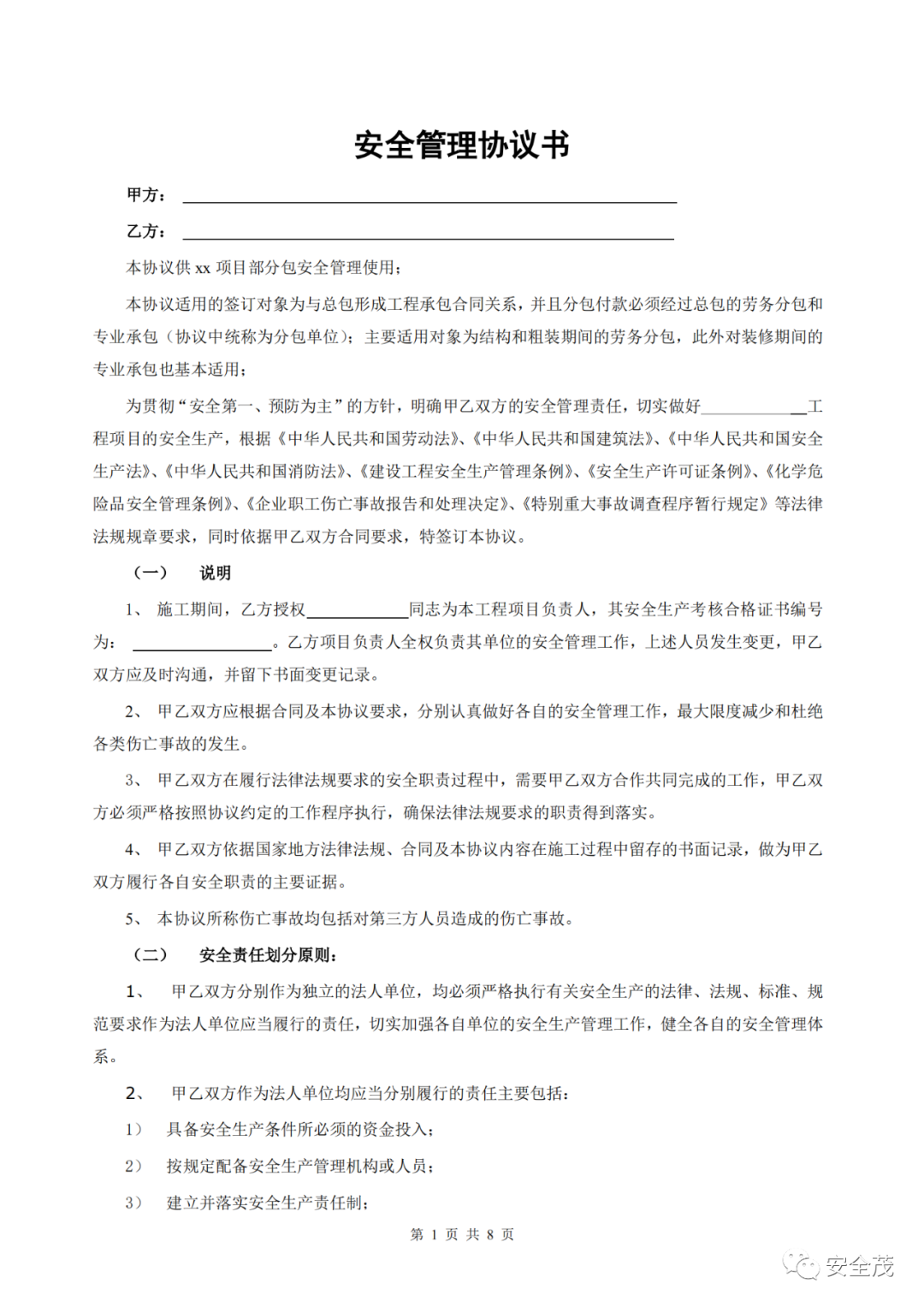
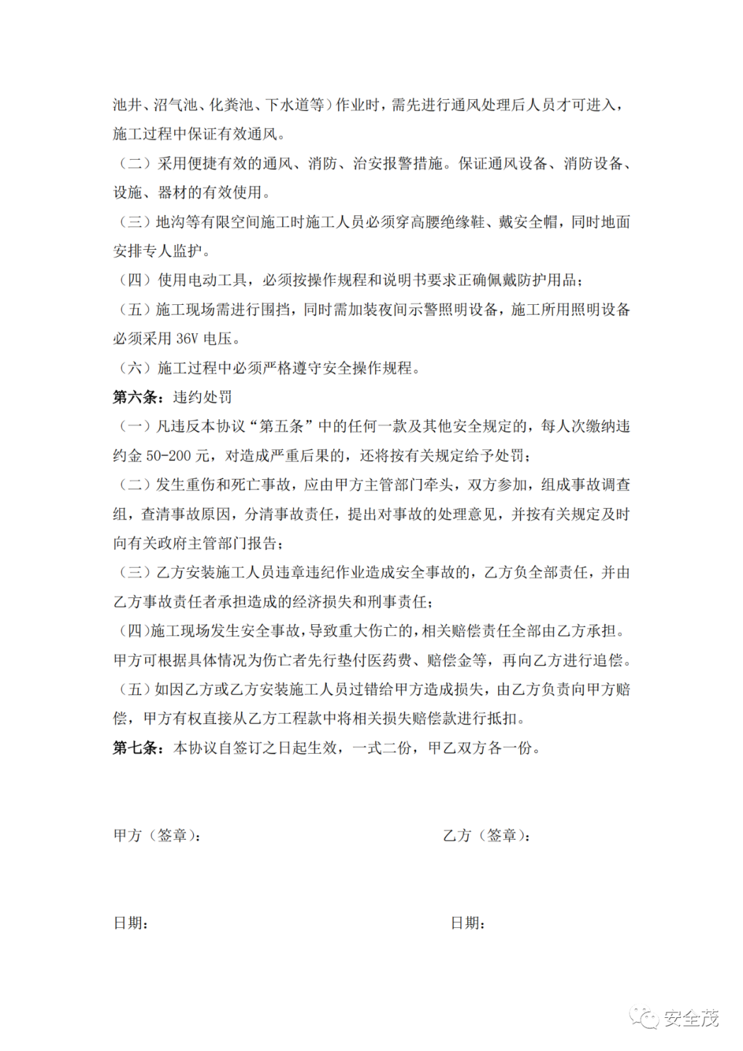
12安全生产管理协议(很有参考价值).doc
13安全环保协议书.docx
14施工管理安全协议.doc
15电工安全协议书.doc
16房屋租赁安全管理协议.doc
17交叉作业安全管理协议.doc
18相关方安全协议书范本.doc
19(施工单位)交叉作业安全管理协议.doc
20入厂施工安全、消防协议.doc
推荐文章
-
山东鹏程路桥集团组织召开“三节一会”和第四季度安全生产工作部署会
2025-09-27 -
李东利:用责任和坚守铺筑平安大道
2025-09-27 -
山东鹏程路桥集团有限公司成功获得公路养护作业单位资质证书
2025-02-13 -
纸筏传谢意 温情鼓人心——山东鹏程路桥集团收到微山县交通运输局的感谢信
2025-02-07 -
山东鹏程路桥集团有限公司组织开展2025年“开工第一课”暨安全生产培训活动
2025-02-06 -
济邹高速项目部组织召开“拼上干、靠上干、豁上干”动员会
2024-08-20 -
济邹高速项目部组织召开路面工程启动会
2024-08-20 -
血液凝聚爱心 行动彰显大爱 ——鹏程路桥开展爱心献血活动
2024-08-20 -
交流拓思路 互学促发展----鹏程路桥集团与山东公用建工集团开展对标学习交流活动
2024-07-04 -
防汛演练筑防线 未雨绸缪砺精兵---鹏 程路桥济邹项目部开展防汛专项应急演练活
2024-06-05

